**BedsOnBoard_template

Http://www.bedsonboard.com

Role: UX Designer

Agency: Roll Studio

Media: Mobile / Web / Tablet (Responsive)

About the Project

BedsOnBoards could probably best be summed up as "AirBnB for Boats." The main objective of the site is not to offer up boating charters, but offer up a different accommodation experience for travellers, while also provide a new source of revenue to help fund the upkeep of the owners' boats during times they aren't using the boats themselves.

Main Business Objectives

For BoatsOnBoard, there were three main objectives for launch and the first year of service:
1. Encourage boat owners to sign up with simple, clear registration forms and payment connectivity.
2. Make searching, booking and coordinating rental of a boat as easy and attractive as possible
3. Provide easy peer-to-peer communication and conflict resolution through the site between owners and bookers to make BoatsOnBoard an appealing alternative in the hospitality industry

Project Objectives and Challenges

1. Especially since they had early research showing that most boat owners would be on-the-move, especially on the run up to an actual booking, it was crucial this site be very mobile-centric; the majority of issues for functionality solved first and best within the mobile context - as such the majority of the site was wireframed out in the mobile template.
2. Messaging, urgency and triggered messaging/emails were also important flows to figure out for both the bookers and boat owners to ensure bookings were accepted or cancelled with few surprises
3. Figuring out the profile and flows for people who were both boat owners letting out their boats who were also bookers themselves; a lot of thought needed to be put into how to making these two states work with each other as independent states but also interweaved users.

spacer

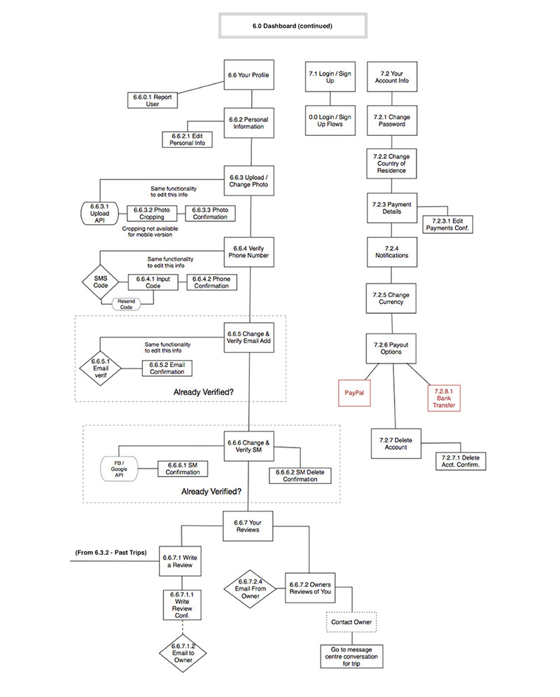
Customer Journeys

Below are some key customer journeys/site maps for both customers looking to book a boat and boat owners looking to let out their boat.

spacer

Bob_Pre_Booking-1

spacer

Bob_CreateListing

spacer

Bob_Profile_1

spacer

Bob_profile_2-1-1

spacer

Bob_Messaging

spacer

"Mobile First" responsive site wireframes

Below are some key screens for the site including part of the booking process, boat listing and profile sections.

BoB_Home

BoB_SearchResults

BoB_Filters

Bob_Boat_Detail

Bob_Dashboard

Bob_Upcoming

BOB_Locations

Bob_Home_DT